
浦东新区羽山路308弄陆家嘴花园二期业主向“新民帮侬忙”反映,小区去年11月通过业主大会表决通过了“景观湖改造”等事项,今年3月改造开始,但效果图披露后,却引发一片质疑之声,原来新增的音乐喷泉造型巨大,不仅破坏了原有景观,声光效应也会产生相应污染。然而,业委会以已经表决通过的事项合法合规为由,同意继续按图施工。那么,业主大会通过的事项能不能做出更符合实际需求的调整?为此,记者展开调查。
景观湖改造
高票获通过
陆家嘴花园二期小区是2005年交付的小区,小区环境优美、绿化率高,小区中央还有一处景观湖,物业还在湖里养了几只黑天鹅,主打“人与自然和谐相处”理念。不少业主称,当年买到这里,就是冲着这份景观和格调。
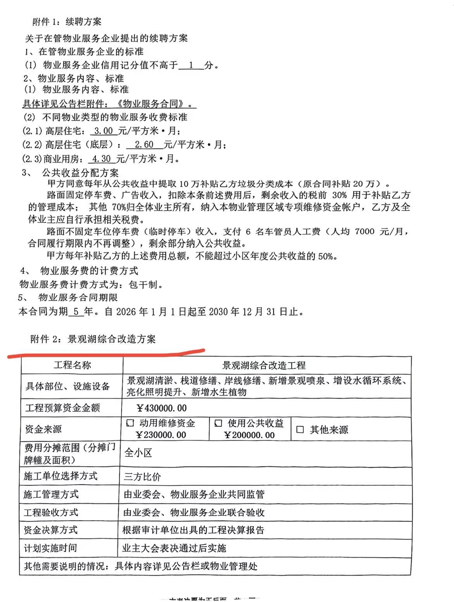
去年11月,小区新一届业委会上任后,召开业主大会对小区多项事务进行表决,其中一项就是景观湖综合改造。改造方案公示中说明:小区交付超20年,景观湖缺乏系统性维护,功能性与观赏性退化,水质恶化,湖底淤泥长期累积,导致藻类繁殖,水体浑浊等。改造目的旨在改善居住环境,提升小区本质与业主幸福感。
景观湖改造方案公示
改造内容包括景观湖清淤、栈道修缮、新增景观喷泉、增设水循环系统等。改造的资金来源,一是动用维修资金23万,二是使用公共收益20万,共计43万。考虑到毕竟是20多年的老小区,伴随着时间推移各项设施逐渐老化。改造也是合情合理,在相关内容公示后,不少业主都打勾同意了,业主大会表决结果显示,同意率高达87%。
效果图一出
引发质疑声
就在今年3月,施工队进场正式施工以后,事情出现了变化。有业主发现,景观湖改造中,新增的音乐喷泉“越造越大”,跟预想中不大一样。于是,业主们向业委会要来了最终的效果图,公布之后立刻在业主群中引发争议。
音乐喷泉效果图
“那个音乐喷泉直径有5米,还有各种智能变色灯带300米,晚上开起来绝对‘亮瞎眼’。”业主们表示,这样一个巨型音乐喷泉安装在景观湖,破坏了原有景观,也与原先静谧的景观湖氛围显得格格不入,而且开放时肯定会带来声光污染,影响业主的正常生活。更令业主们担心的是,景观湖本是黑天鹅的栖息地,这样一个巨型喷泉,无疑会压缩天鹅的活动空间。“不仅是我们受不了,天鹅也受不了。”业主们纷纷吐槽。
音乐喷泉造型巨大
得知音乐喷泉的最终效果之后,不少业主随即向业委会提出了反对意见,要求停止施工。业主们指出,当初在征询的过程中,并没有公布相关细节,导致了业主在投票时被误导。“当时它只是说‘新增景观喷泉’,但是并没有出示任何的图纸、效果图,如果知道是这个样子我肯定不会同意。”业主林女士直言,当初意见征询时隐瞒了这些关键信息,直到施工开始后才在业主的要求下披露,存在重大缺陷,理应无效。
而且,业主们查询原始选票发现,在意见征询中,实发选票1123张,"景观湖改造"一项的同意票共977张,同意率87%。不过,这其中明确打勾"同意"的仅540票,其余437票是在规定时限内"未反馈"的业主。依据《业主大会议事规则》,视为同意已表决的多数意见。
施工仍继续
急盼搭平台
随后,林女士等多位业主代表向居委、业委会等提出诉求,要求变更原先的表决结果,对景观湖改造事项进行重新征询,但并未获得同意。
针对部分业主的质疑,业委会发布了“关于中心湖改造项目新增喷泉相关意见的说明”,明确指出该改造项目是经业主大会表决通过的事项,决议程序合法、表决达标、已公示生效,对全体业主具有法定约束力。如有业主认为决议侵犯其权益,可依法向人民法院提起撤销之诉。
那么,对于业主大会已经通过的“重大事项”,是否真的已经“板上钉钉”无法更改了呢?对此,物业行业法律专家黄友健坦言,如果业主大会通过表决,业委会确实应该执行决议。不过,就本案例来看,业委会在征询业主意见的过程中,的确存在瑕疵。尤其对于小区增设设备,在征询环节应该要做好全面公示,广泛听取意见,及时修改完善。虽然有异议的业主的确可以通过法院上诉申请撤销决议,但现实中操作存在难度。黄友健建议,好的方法是可以通过街道居委搭建平台,属地指导先摸清诉求,再优化方案,争取做到意见平衡。
记者了解到,对于小区增设音乐喷泉的争议,属地相关部门已经介入,正在为业主代表和业委会搭建沟通平台,通过协商来优化方案,减少争议。不过,让业主们忧心忡忡的是,尽管还未协商一致,但施工却仍在继续中,目前喷泉主体结构已经建造完成。“业委会承诺先收集业主的意见,他们在10个工作日后再通知开会协商。可一旦既成事实,后续调整会不会更加艰难?”林女士表示,目前业主代表也在焦急等待沟通会的安排,期盼能够守护景观湖的宁静。对此,“新民帮侬忙”将继续关注。
通弘网提示:文章来自网络,不代表本站观点。